蓝精灵资源论坛
網站輿圖
Rss定閱
您好!接待拜候江蘇金麟化工機器無限公司網站!
九州征求服務電話:
13852624699
網站首頁
對于咱們
走近咱們
企業文明
發賣收集
誠聘英才
消息資訊
公司消息
行業靜態
罕見題目
產物中間
熔鹽泵
其余泵
軸流泵
自吸泵
脫硫泵
化工泵
漿液泵
液下泵
聲譽天資
企業文明
工程案例
接洽咱們
您的影響力:
首頁
>
產物信息
>
化工泵
>
S、SH型中開泵
產物展現
熔鹽泵
其余泵
軸流泵
自吸泵
脫硫泵
化工泵
漿液泵
液下泵
征求意見函服務電話 0523-84321276
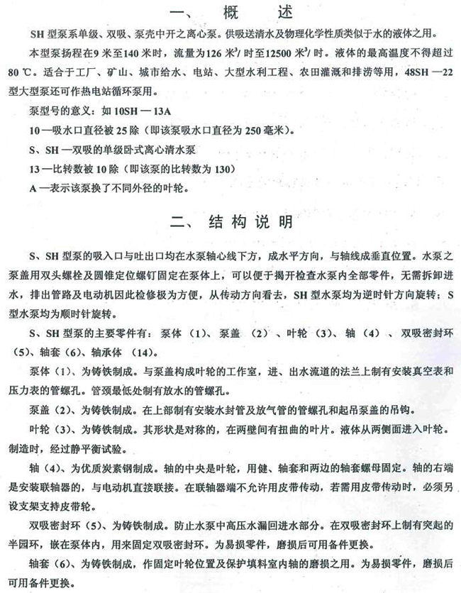
S、SH型中開泵
點擊量:22 敲定期間:2016-12-11
【相干保舉】
一品楼免费论坛:領悟越來越多SLTYB型四氯化鈦泵
體會更好地PNL型泥漿泵
領悟越來越多JLTL型脫硫泵
一品楼免费论坛:學透更加多CZ型化工流程泵
下一篇:
無
上一篇:
IS、ISR型單級單吸離心泵
約見德律風
13852624699
聯系方式掃掃掃
一品楼免费论坛:
前,往上方